最高行政法院108年度上字第685號判決(2021.3.4)
上 訴 人 美商怪物能量公司(Monster Energy Company)
被 上訴 人 經濟部智慧財產局
參 加 人 葉武訓即葉家香農產品商行
上列當事人間商標異議事件,上訴人對於中華民國108年5月24日智慧財產法院107年度行商訴字第100號行政判決,提起上訴,本院判決如下:
主 文
原判決廢棄,發回智慧財產法院。
理 由
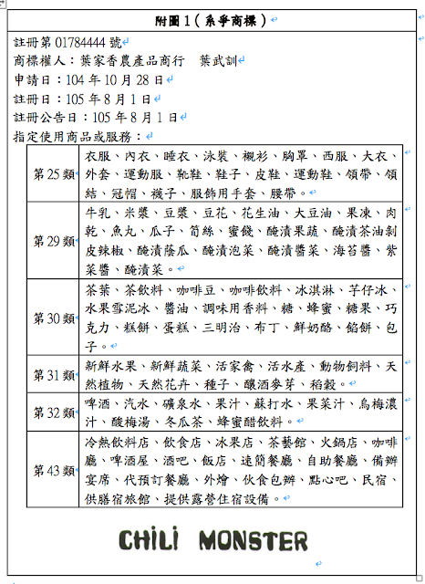
壹、緣參加人於民國104年10月28日以「CHiLi MONSTER」商標,指定使用於當時商標法施行細則第19條所定商品及服務分類表第25類「衣服、內衣、……腰帶」、第29類「牛乳、米漿、……醃漬菜」、第30類「茶葉、茶飲料、……包子」、第31類「新鮮水果、新鮮蔬菜、……稻穀」、第32類「啤酒、汽水、……蜂蜜醋飲料」等商品及第43類「冷熱飲料店、飲食店、……提供露營住宿設備」服務,向被上訴人申請註冊。經被上訴人審查,准列為註冊第01784444號商標(如附圖1所示,下稱系爭商標)。嗣上訴人以系爭商標有違商標法第30條第1項第10、11及12款之規定,對之提起異議。經被上訴人審查,以107年5月23日中台異字第G01050655號商標異議審定書為「異議不成立」之處分(下稱原處分)。上訴人不服,提起訴願,經經濟部於107年10月8日以經訴字第10706309900號決定書為「訴願駁回」之決定,上訴人仍未甘服,遂向智慧財產法院(下稱原審)提起行政訴訟,聲明求為判決撤銷訴願決定及原處分。因原審認本件判決之結果,倘認訴願決定及原處分均應予撤銷,將影響參加人之權利或法律上之利益,爰依職權命參加人獨立參加本件被上訴人之訴訟。經原審判決駁回後,上訴人不服,提起上訴。
參、原審駁回上訴人在第一審之訴,係以:系爭商標並無商標法第30條第1項第10款規定之適用:
㈠商標是否近似暨其近似之程度:
依商標法第30條第1項第10款本文規定、本院55年判字第262、265號判例、106年度判字第574號、104年度判字第354號、104年度判字第15號判決意旨,在外觀上,系爭商標與據以異議諸商標固均使用共同之外文字「MONSTER」,然有單獨使用「MONSTER」一字者,亦有結合外文「ENERGY」、「JAVA」、「X-PRESSO」或「CHiLi」者之不同,且其中據以異議第01415754、01680431號「MONSTER ENERGY」商標除排列方式不同外,併有野獸爪痕圖案,且文字樣式亦經特別設計,又非一併成型,而係有上、中、下共三排之排列方式,是外觀上顯不相同。在觀念上,系爭商標之「CHiLi MONSTER」為「辣椒怪獸」,據以異議諸商標則分別為「怪獸」、「爪哇怪獸」、「X-PRESSO咖啡怪獸」、「怪獸能量」,顯屬不同類型之怪獸,予人之觀念,自亦不同。在讀音上,因「MONSTER」一字結合其他不同外文字詞,致音節長短及發音均顯有差異。因此,衡酌系爭商標與據以異議諸商標均有使用「MONSTER」之外文字,惟商標整體圖樣之外觀、觀念、讀音均有明顯不同之處,相關消費者於異時異地隔離觀察或實際交易連貫唱呼之際應足資區辨,系爭商標與據以異議諸商標應屬近似程度低之商標。
㈡商品是否類似暨其類似之程度:
比較系爭商標與據以異議第01737077、01415754、01680431號商標分別指定使用之第25類商品,二者均屬於人體穿著配戴之商品類別,在功能、性質、產製主體、產銷地點或消費客群等因素應具有相同或關聯之處,應認屬同一或高度類似之商品。又比較系爭商標指定使用之第29、30、31、32類商品,及據以異議諸商標指定使用於第29、30、32、33類商品,均屬於一般消費者民生採購之食品、飲料或酒類商品,在產製主體、產銷地點或消費客群等因素應具有共同或關聯之處,應認屬同一或高度類似之商品。另比較系爭商標指定使用之第43類服務,及據以異議諸商標指定使用之第29、30、32、33類之食品、飲料或酒類等商品,二者在服務與商品之性質上固有不同,惟系爭商標指定使用之服務之目的在滿足消費者飲食之需求,所提供之商品與據以異議諸商標指定使用之商品在原材料、功能、用途或產製者、行銷管道及服務或銷售對象等因素上具有共同或相關聯之處,應認存在相當程度之類似關係。
㈢據以異議諸商標是否著名暨其著名之程度:
依上訴人所提出之證據資料固已顯示據以異議諸商標在國外已有宣傳行銷之事實,惟究非在我國境內使用之證據,上訴人固稱我國消費者可能透過網際網路傳播等方式接觸相關資訊以及篇幅有限之第三人討論或發表文章,而使據以異議諸商標之知名度已到達我國,惟尚乏證據以實其說。反觀上訴人遲至106年8月至9月間,始將據以異議諸商標飲料商品在我國境內透過統一超商銷售。準此,本件尚難認定據以異議諸商標於系爭商標申請日時,已為我國相關消費者所普遍認識而達著名商標之程度。
㈣實際混淆誤認之情事:
上訴人並未舉證系爭商標與據以異議諸商標有何實際混淆誤認之情事。
㈤綜上所述,兩商標指定使用之商品或服務固有同一或高度類似之情形,然審酌兩商標近似程度低,又並無事證顯示消費者有發生實際混淆誤認之情事。故尚難認為相關消費者有可能會誤認兩商標來自同一來源,或誤認其來自雖不相同但有關聯之來源,而產生混淆誤認之情形。準此,系爭商標之註冊並無商標法第30條第1項第10款規定之適用。
系爭商標並無商標法第30條第1項第11款規定之適用:
依本件據以異議諸商標並非著名商標已如前述,系爭商標之註冊即無本款規定之適用。況系爭商標之註冊客觀上應無致相關消費者產生混淆誤認之虞,職是,系爭商標之註冊自無商標法第30條第1項第11款前段規定之適用。
系爭商標並無商標法第30條第1項第12款規定之適用:
衡酌本件兩商標指定使用之商品或服務雖可認屬同一或類似之商品,惟卷內並無先權利人即上訴人於系爭商標註冊時有多角化經營之情形,且兩商標近似程度甚低,並各具相當之識別性,故依商標法第30條第1項第12款規定,尚難認參加人申請系爭商標註冊具有主觀惡意之情形,從而參加人申請註冊系爭商標,應無意圖仿襲之情事。綜上所述,系爭商標與據以異議諸商標相較,並未構成商標法第30條第1項第10、11、12款之規定,被上訴人就系爭商標異議案所為異議不成立之審定,雖關於同條項第12款之理由不同,但結論並無不合,訴願決定予以維持,亦無違誤等語,為其判斷之基礎。
肆、原判決認系爭商標與據以異議諸商標相較,並未構成商標法第30條第1項第10、11、12款之規定,固非無見,惟關於原判決就系爭商標有無商標法第30條第1項第10款之不得註冊事由部分論述,本院則有不同見解,分述如下:
一、按「商標有下列情形之一,不得註冊:10、相同或近似於他人同一或類似商品或服務之註冊商標或申請在先之商標,有致相關消費者混淆誤認之虞者。」現行商標法第30條第1項第10款本文所明定。
除商標本質意義的識別性外,條文將混淆誤認之虞與商標近似及商品/服務類似併列,顯見商標的近似及商品/服務的類似,應該是在判斷有無「混淆誤認之虞」時,其中的二個重要的參酌因素,而條文中之所以特別提列出這二個參酌因素作為構成要件,是因為「混淆誤認之虞」的成立,這二個因素是一定要具備的。此外,若存在其他相關因素,應儘可能予以參酌考量,才能較為準確掌握有無混淆誤認之虞之認定。以下分別就商標識別性之強弱、商標近似、商品/服務類似以及其他相關因素分述之。
二、商標識別性之強弱:
㈠按文字或圖樣作為指示及區別商品或服務來源的標識,是否具有先天識別性,取決於文字或圖樣的意義及其與指定商品或服務之間的關係。對消費者而言,該標識具有指示商品或服務來源的功能,而非傳達商品或服務本身或其內容的相關資訊,即具有識別性。而所謂「任意性標識」指由現有的詞彙或事物所構成,但與指定使用商品或服務本身或其品質、功用或其他特性全然無關者,因為這種型態的標識未傳達所指定使用商品或服務的相關資訊,不具有商品或服務說明的意義,而具有識別性。
㈡查外文「MONSTER」有野獸、怪獸、怪物、妖怪等義,為有既存文義之外文字彙,係任意性標識,但其非傳達商品或服務本身或其內容的相關資訊,具有指示商品或服務來源的功能,即具有識別性。
至於「MONSTER」雖非上訴人所獨創,且有相當數量之以「MONSTER」字樣作為商標之全部或一部,經准予註冊而指定使用於多種類別之商品或服務,此為原判決所認定之事實,但此一事實不能否認外文「MONSTER 」字樣,仍具有相當程度的識別性。
「MONSTER」字樣作為商標之全部或一部,雖其識別性稍有弱化,但並未到達即使他人予以攀附,仍不會引起購買人產生誤認之程度。是以,原判決亦不否認兩商標指定使用之商品或服務雖具相同或類似關係,惟因分別單獨或搭配其他外文或圖樣為組合使用,應認分別具有相當之識別性。
三、商標是否近似暨其近似之程度:
㈠按商標近似,係指異時異地隔離與通體觀察,商標整體在外觀、觀念或讀音方面有相似處,若其標示在相同或類似的商品或服務時,具有普通知識經驗之相關消費者,於購買時施以普通之注意,可能會誤認兩商品或服務來自同一來源或誤認不同來源之間有所關聯而言。次按判斷商標是否近似,應以商標圖樣整體為觀察,此乃係因商標呈現在商品/服務之消費者眼前的是整體圖樣,而非割裂為各部分分別呈現。至於另有所謂「主要部分」觀察,則係認為商標雖然係以整體圖樣呈現,然而商品/服務之消費者關注或者事後留在其印象中的,可能是其中較為顯著的部分,此一顯著的部分即屬主要部分。是主要部分觀察與整體觀察並非兩相對立,主要部分最終仍是影響商標給予商品/服務之消費者的整體印象。準此,判斷商標近似,仍應以整體觀察為依歸(本院104年度判字第15號判決意旨參照)。
㈡系爭商標係由「CHiLi」及「MONSTER」二外文字由左至右排列而成;
而據以異議諸商標中,第01497953、01713838號「MONSTER」商標,均僅為單獨之文字(附圖2、3);第01242825、00000000、01737077號「MONSTER ENERGY」商標,均係由外文「MONSTER」及「ENERGY」二外文字由左至右排列而成(附圖4至6);第01249418、00000000、01497951號「JAVA MONSTER」商標,均係由外文「JAVA」及「MONSTER 」二外文字由左至右排列而成(附圖7至9);第01497976「X-PRESSO MONSTER」商標,則係由外文「X-PRESSO」及「MONSTER」由左至右排列而成(附圖10);第01415754、01680431號「MONSTER ENERGY」商標,則係以一野獸爪痕圖案,及二外文字「MONSTER」及「ENERGY」,以上、中、下三列組合而成(附圖11、12)。
在外觀上,系爭商標與據以異議諸商標固均使用共同之外文字「MONSTER」,其中有單獨使用「MONSTER」一字者,亦有結合外文「ENERGY」、「JAVA」、「X-PRESSO」或「CHiLi」者之不同,據以異議第01415754、01680431號「MONSTER ENERGY」商標除排列方式不同外,併有野獸爪痕圖案。
二商標之讀音除「MONSTER」前後結合文字互異外,均有「MONSTER」之發音及外觀有「MONSTER」系列之觀念均屬相彷彿。究其外觀雖因圖形或文字之美術設計不同而略有差異,但文字「MONSTER」成為商標整體最顯眼之部分,相關消費者之視覺最終引導停留於「MONSTER」文字,衡酌系爭商標與據以異議諸商標均有使用「MONSTER」之文字,皆以「MONSTER」圖樣作為商標主要識別部分,則與系爭商標相較,兩商標圖樣皆以「MONSTER」為其商標主要識別部分,僅其字型不同之些微差異,雖各商標或另結合其他外文或圖形,惟彼此圖樣仍相彷彿,以具有普通知識經驗之消費者,於購買時施以普通之注意,可能會誤認兩商品/服務來自同一來源或雖不相同但有關聯之來源,應屬構成近似不低之商標。
原判決認系爭商標與據以異議諸商標應屬近似程度低之商標等情,尚有斟酌之餘地。
四、商品是否類似暨其類似之程度:
㈠按商品類似係指二個不同的商品,在功能、材料、產製者或其他因素上具有共同或關聯之處,如果標上相同或近似的商標,依一般社會通念及市場交易情形,易使商品消費者誤認其為來自相同或雖不相同但有關聯之來源,則此二個商品間即存在類似的關係。
㈡原判決比較系爭商標及據以異議諸商標指定使用之第25類商品部分,認二者均屬於人體穿著配戴之商品類別,在功能、性質、產製主體、產銷地點或消費客群等因素應具有相同或關聯之處,應認屬同一或高度類似之商品;比較系爭商標指定使用之第29、30、31、32類及據以異議諸商標指定使用之第29、30、32、33類部分,認均屬於一般消費者民生採購之食品、飲料或酒類商品,在產製主體、產銷地點或消費客群等因素應具有共同或關聯之處,應認屬同一或高度類似之商品;比較系爭商標指定使用之第43類及據以異議諸商標指定使用之第29、30、32、33類,認二者在服務與商品之性質上固有不同,惟系爭商標指定使用之服務之目的在滿足消費者飲食之需求,所提供之商品與據以異議諸商標指定使用之商品在原材料、功能、用途或產製者、行銷管道及服務或銷售對象等因素上具有共同或相關聯之處,應認存在相當程度之類似關係等情,雖無不合,但原判決既已認定系爭商標與據以異議諸商標指定使用商品屬同一或高度類似之商品,但卻壓低此重要因素之考量,而認不致有混淆誤認之情事,無商標法第30條第1項第10款規定之適用云云,自有違誤。
五、此外,判斷有無「混淆誤認之虞」尚應就當事人主張存在之因素暨其佐證之證據資料綜合斟酌,俾所為有無混淆誤認之虞之判斷,得更與市場交易之實際情形相契合。
經查,上訴人所提證據雖不能證明據以異議諸商標為著名商標,但所提證據中是否足以證明相關消費者對據以異議諸商標熟悉之程度大於系爭商標,自應予以考量,原判決僅於否認據以異議諸商標為著名商標中論述,而疏未就上訴人所提使用證據,於判斷混淆誤認之虞其他因素中予以考量,亦有違誤。
伍、綜上所述,原判決既有如上所述之違法,並影響判決結論,故上訴意旨指摘原判決違法,求予廢棄,即有理由。又因本件事實尚有由原審再為調查之必要,本院尚無從自為判決,爰將原判決廢棄,發回原審再為調查後,另為適法之裁判。
最高行政法院第三庭
審判長法官 鄭 小 康
法官 帥 嘉 寶
法官 林 玫 君
法官 李 玉 卿
法官 劉 介 中

